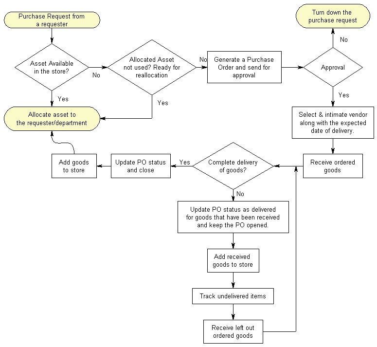
定购管理模块紧密地与资产清单模块集成在一起。它描述了怎样获得所需的组件/资产,并允许您将它们添加成为指派的资产。您可以配置厂商相关的信息、他们能够提供的产品及其报价等。在创建采购订单时,这些信息可以帮助您选择合适的厂商。购买流程从采购请求开始,直到所请求的物品送达请求人。以下是购买流程的工作流图。
要访问采购模块,可以登录到ServiceDesk Plus,然后点击采购页签。您可以综合多个购买请求,创建一个采购请求来满足多个请求。